關於豐盛
最新消息
課程資訊
社整中心A單位
服務項目
活動花絮
志工、物資招募
人才招募
捐款徵信
關於豐盛
最新消息
課程資訊
社整中心A單位
服務項目
活動花絮
志工、物資招募
人才招募
捐款徵信
捐款徵信
Donate
首頁
>
捐款徵信
>
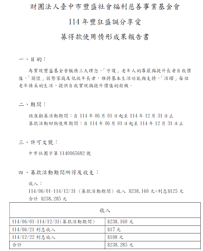
豐狂盛誕分享愛-募得款使用情形成果報告書-114年
豐狂盛誕分享愛-募得款使用情形成果報告書-114年
2026-01-29
回列表